成人教育

当前位置: 首页 > 成人教育 > 正文

四川省2025年成人高校招生录取最低控制分数线已公布

作者:   来源:英国365上市公司      发布日期:2025-11-13   浏览:

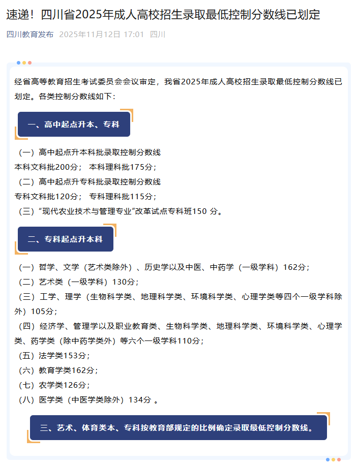
11月12日,四川省教育考试院发布通知,经省高等教育招生考试委员会会议审定,四川省2025年成人高校招生录取最低控制分数线已划定。见下图。

其中,公司学历继续教育相关专业2025年成人高考招生录取最低控制分数线具体见下表:

四川省教育考试院原网页链接:https://www.sceea.cn/Html/202511/Newsdetail_4496.html